重庆多地教师招聘非985、211不要 辩称不算歧视

实习生成婧截图
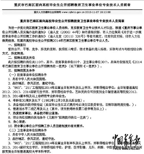
“教育事业单位招聘条件:985、211工程院校2014年应届全日制本科及以上学历,并取得相应学位;全日制普通高校2012、2013、2014届研究生学历,并取得相应学位。”
这是《重庆市巴南区面向高校毕业生公开招聘教育卫生事业单位专业技术人员简章》中的一段话。近日,有读者向中国青年报反映,重庆市的多份教师招聘简章公开限制非985、211工程院校或其他特定高校,违反了教育部有关规定。
事实上,多年来,各级行政、事业单位招聘屡屡出现限制非985、211工程院校毕业生的条件。
今年4月,教育部发布《关于加强高校毕业生就业信息服务工作的通知》,要求“严禁就业歧视,保护毕业生合法权益”,其中明确规定:“凡教育行政部门和高校举办的招聘活动,要严格做到‘三个严禁’。”第一个严禁,就是“严禁发布含有限定985、211工程院校等字样的招聘信息”。
21世纪教育研究院副院长熊丙奇告诉笔者,反对就业歧视的最大困境在于,“本应是促进就业公平的监管部门,如劳 动部门、教育部门等,反而成为就业歧视的‘带头大哥’。”
非985、211高校毕业生无缘“考核招聘”
“请问招老师不是教育行政部门举办的吗?负责审核的主管部门,不在这个名单上的高校毕业生连报名资格都没有?”一位读者近日在给中国青年报发来的邮件中写道。
他所说的报名,指的是2013年重庆市渝中区、巴南区等地区的教师招聘。
笔者在《重庆市巴南区面向高校毕业生公开招聘教育卫生事业单位专业技术人员简章》中看到,如想报考教育事业单位,须为985、211工程院校2014年应届全日制本科及以上学历,或是全日制普通高校2012届以来的研究生。报考艺体类岗位,则可放宽到全日制普通高等院校2012届以来的本科及以上非师范专业的毕业生。
“卫生事业单位招聘条件”的要求也与此类似。简章末尾注明:“本简章由重庆市巴南区人力资源和社会保障局负责解释。”
笔者以应聘者身份致电巴南区教委组织人事科。工作人员称,该简章的条件,是由人社部门、教委共同制定的。
该科一名负责人告诉笔者,重庆很多简章对毕业院校都有要求,“我们招聘老师的这些学校是区县最好的学校,对应聘者的毕业院校、学科都有要求。”
该负责人解释,此次招聘为“考核招聘”,不需笔试,面试通过即可。如果是需要笔试的公开招聘,“我们肯定对毕业院校没有要求”。
笔者注意到,明确出现985、211高校字样的招聘简章,在重庆人力资源和社会保障网上并非只有这一例。
11月1日发布的《重庆市渝中区教育事业单位面向社会公开招聘2014年应届毕业生简章》也显示,本次招聘面向北京师范大学、华东师范大学、东北师范大学、陕西师范大学、华中师范大学、吉林大学、武汉大学、复旦大学、四川大学、西南财经大学等211工程院校的2014年应届本科及以上大学毕业生。
渝中区教委工作人员同样表示,此次招聘也采取的是“考核招聘”,“是我们到指定高校去的。”而在12月上旬会发布另一则公招信息中,非211高校毕业生也可报名。
“这是公平的。我们在保证师资质量的前提下,只是拿了一部分岗位给211的院校来招聘,拔高部分条件,我们更多的职位是拿来面向社会进行公开招聘的。”渝中区人社局工作人员说。
该工作人员解释称,简章中的条件是根据区县自身的教育水平制定的,渝中区是中心区,所以对应聘者的教育起点要求肯定更高,“而且这个条件我们不是今年才开始的,年年都是这个样子”。
教育、人社部门工作人员称“不是歧视”
针对笔者“限定非985、211高校毕业生是否为就业歧视”的疑问,重庆市人社局事业单位人事管理处的工作人员表示,这“肯定不是歧视”。
该工作人员告诉笔者,理由有三:一是从总量上来讲,全年重庆市两万多个岗位中真正要求985、211院校的仅1500个左右;二是解决就业的主体是企业,事业单位的目的和作用是选拔人才,所以允许面向应届毕业生部分的进行考核招聘;三是招聘是分阶段的,现在更多的是应单位的发展需要进行招聘,其后会发布面向普通高校的招聘通知。
“比如说,我们主城以外的其他地方,根本就没有985、211这道门槛,全日制普通高校的本科就行,甚至专科,而且这些简章全都是针对应届生的。”该工作人员解释称,“不存在就业歧视,只是有计划分批次地来进行招聘。”
重庆市人社局就业促进和失业保险处的工作人员也表示,这“不完全算是”一种歧视。“如果是因为生来具有而无法改变的东西,比如性别、种族等,并以此来进行限制的话,那就是就业歧视。”
但是,熊丙奇对此的态度相当明确:“把985、211院校的毕业生定位为高素质的人才,那就是一种歧视。”
他认为,这会助长现在教育过程中出现的名校情结,会给社会带来非常大的负面影响。
“实际上,很多用人单位还是用这种非常简单的方式,利用985、211这种概念来选拔人才。”熊丙奇分析,此间理由有两个方面,一是可以减少用人单位的招聘成本,二是考虑到985、211院校毕业的部分学生专业素质不错,某些用人单位便以此为理由,进行限定性招聘。
熊丙奇认为,不能简单地以学校身份作为一项标准来判断一个人的能力。“不管是从科学的人力资源观念来看,还是从用人单位的社会责任来看,都不应该这样做。”
南开大学法学院教授侯欣一对有关部门的这种做法表示理解。但他认为,这样的做法确实有就业歧视之嫌:“机会平等是最简单的判断标准,不能一开始从条件上就被淘汰了,根本没有机会竞争”。
对此,重庆市人社局就业促进和失业保险处的工作人员表示,他们只能在宏观上加强引导,在简章审核的时候,尽量避免出现这种情况。
谁把就业歧视当成了正常的事情
重庆市人社局事业单位人事管理处的工作人员向笔者提出,按照事业单位公开招聘的规定,只要是国家承认的专科以上的毕业生,都具备资格和条件。因此,这存在国家最低限度要求和用人单位实际需求之间无法同步的问题。
该工作人员表示,按照国家的规定,事业单位公开招聘可以采取考核招聘的方法来引进人才。“第一是高素质人才,第二是紧缺的专业人才,第三就是面向应届高校本科大学毕业生,可以采取简化、公开、相对灵活的方式进行公开招聘”。
他称,选择这种招聘方式,主要是因为重庆地处西部,在很多方面不具备优势,因此希望能够引进人才,留住人才。
熊丙奇不认同这种方式。“这恰恰是最错误的做法,要让人才更好地发展,就应该给人才一个平等竞争的空间。”
在重庆市人社局事业单位人事管理处的工作人员看来,一个现实不得不被承认:“既然有985、211的设置,那就说明985、211学校是不一样的。”
熊丙奇认为,这种做法与目前的行政管理体系、行政用人体系存在关联。现在教育评估对高级职称、学历层次都有要求。如果能不受任何限制来招人,几乎是不可能的。
“我们一方面在喊着要推动教育多元发展,鼓励学校在各个层次各个方面办出一流;另一个方面,教育系统自己却不断地制造等级,制造学历歧视,这实际上就是搬起石头砸自己的脚。”熊丙奇感慨道。
“还是缺乏监督。”他说,“我们有《就业促进法》,但法律成为一纸空文。我们不断地呼吁就业公平,呼吁打破学历社会,呼吁建立科学的人力资源管理体系,但现实却越来越走向另一个极端,不去反对歧视,而是把歧视当成正常的事情。”
404 Not Found
Please report this message and include the following information to us.
Thank you very much!
| URL: | http://xs.66wz.com/lwxww/system/2013/12/02/011496629.shtml |
| Server: | xc1-web |
| Date: | 2026/04/06 16:12:06 |
Powered by Tengine